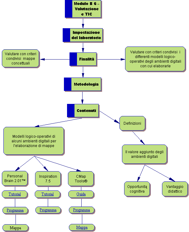
This diagram created using Inspiration® 7.5 by Inspiration Software®, Inc.